新聞熱線:0855-8222000
本網訊 (記者 楊懿)4月28日上午10時,由黔東南州教育工委、州教育局、黔東南日報社、州文體廣電局、黔東南州文聯聯合主辦的校園文學征文大賽頒獎會在凱里市行政中心二號多功能廳舉行。獲獎學生代表、指導老師、全州各縣市教育局有關負責人百余人出席頒獎慶典。

此次征文以“家庭、家教、家風”為主題,到2017年11月底截稿時止,共收到全州各級學校、鎮內外搞笑共400多所學校師生來稿12000余篇,來稿比上屆增加2000余篇。


據悉,本次征文活動分小學、初中、高中、大學、教師五個組別。各組評出一等獎3名,二等獎6名,三等獎10名,優秀獎若干名,組織獎若干名。2017年12月初,大賽組委會組建15人組成的評審委員會認真閱讀每一篇作品,對每件優秀作品都進行了反復的評判,優中選優,最后采取票決的形式選出等次獎和優秀獎。征文比賽結束后,組委會把評獎結果發布到網上進行了公示,評獎結果有效。

頒獎慶典儀式上,與會領導來賓給獲獎師生、單位頒發了獲獎證書、獎金、獎牌。獲獎師生代表分別在慶典上作交流發言。
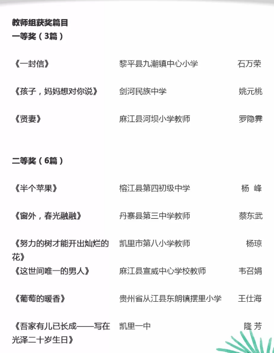
附:第六屆“飛龍雨杯”全州校園文學正文大賽獲獎名單











凡本網注明“來源:黔東南信息港”的所有作品,均為黔東南信息港合法擁有版權或有權使用的作品,未經本網授權不得轉載、摘編或利用其它方式使用上述作品。已經本網授權使用作品的,應在授權范圍內使用,并注明“來源:黔東南信息港”。違反上述聲明者,本網將追究其相關法律責任。
凡本網注明“來源:XXX(非黔東南信息港)”的作品,均轉載自其它媒體,轉載目的在于傳遞更多信息,并不代表本網贊同其觀點和對其真實性負責。