新聞熱線:0855-8222000
此次大賽以“助力產業·智造未來”為主題,以大數據應用、工業互聯網為切入點,是貴陽工業產品博覽會“一展、兩會、三賽”中的重要環節,也是貴州首次舉辦的省級工業設計比賽。
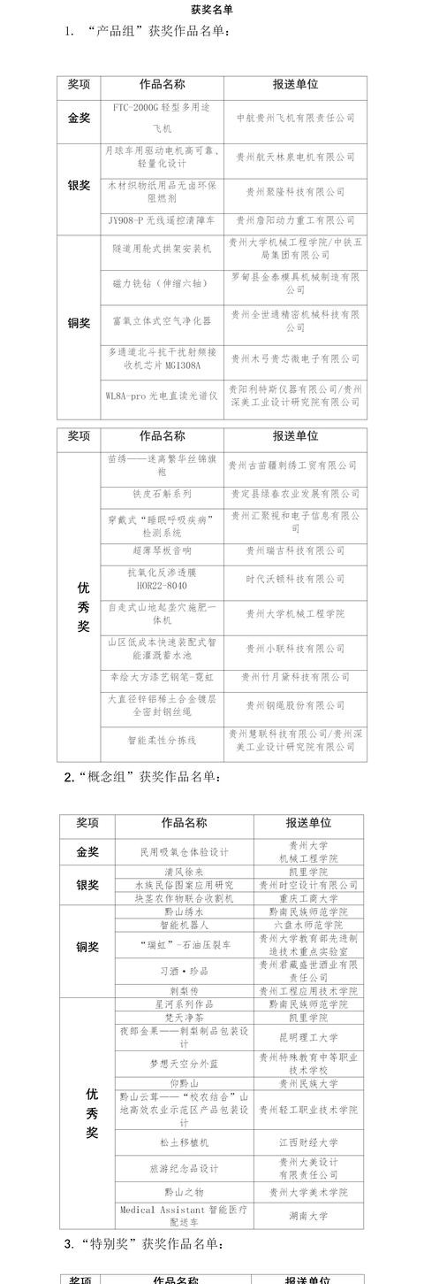
大賽自今年3月啟動以來,吸引了省內外相關工業設計企業、高校以及廣大設計人員的關注。據統計,省內外共有60家企業及34所院校參賽,征集參賽作品913件,其中產品組158件,概念組755件,呈現出規格高、規模大、參與度廣等特點。

概念組金獎:民用吸氧艙體驗設計
本設計利用空間環境與交互體驗技術,營造適宜于亞健康養生與體質增強所需的智能微壓富氧環境(表20kPa-80kPa)及智能低壓微氧環境(真空度80kPa-20kPa),氧濃度15%-28%智能可控。實現微壓富氧環境下人體血液中氧分壓迅速增高,提升人體血氧飽和濃度,促進血液黏稠度下降及身體血液的灌注,提高人體組織的供氧能力,使肌肉疲勞得到舒緩,心肺等功能得到增強;在低壓微氧近高原環境下實現低海拔高度體驗高海拔健身訓練,提升心血管組織的氧氣搬運能力,提高心肺功能及運動機能。

產品組金獎:FTC-2000G輕型多用途飛機
該飛機是為了滿足國際市場對輕型攻擊、戰斗、教練機需求而研制的超音速、全天候多用途飛機;可用于執行對地/對海攻擊、中距/近距空戰、中級/高級/戰斗入門/戰斗對抗訓練等任務,并具有擴展偵查、電子對抗等能力。

產品組優秀獎:苗繡-迷離繁華絲錦旗袍
該作品設計的系列服裝創新是采用各類花卉圖案、苗族傳統手工藝與中國傳統服飾旗袍的結合。整個設計保留苗族傳統文化和手工工藝,與中國傳統服飾相結合,實現一種潮流與地域、文化與服飾的融合新設計。

產品組優秀獎:幸繪大方漆藝鋼筆-霓虹
作品使用“螺鈿”工藝,是我國最古老的傳統手工藝之一,起源于商周時期。由漆藝師傅精選夜光螺和黑蝶貝切割成1毫米寬,0.1毫米厚的條狀貼片,再細心地在未干的漆液上點綴在筆身,再敷上5層大漆耗時2個月手工打磨出螺鈿奇幻的色彩,營造出光怪陸離的霓虹都市之感。
完整獲獎名單:

(貴陽日報融媒體記者 吳鴻媛)
凡本網注明“來源:黔東南信息港”的所有作品,均為黔東南信息港合法擁有版權或有權使用的作品,未經本網授權不得轉載、摘編或利用其它方式使用上述作品。已經本網授權使用作品的,應在授權范圍內使用,并注明“來源:黔東南信息港”。違反上述聲明者,本網將追究其相關法律責任。
凡本網注明“來源:XXX(非黔東南信息港)”的作品,均轉載自其它媒體,轉載目的在于傳遞更多信息,并不代表本網贊同其觀點和對其真實性負責。