新聞熱線:0855-8222000
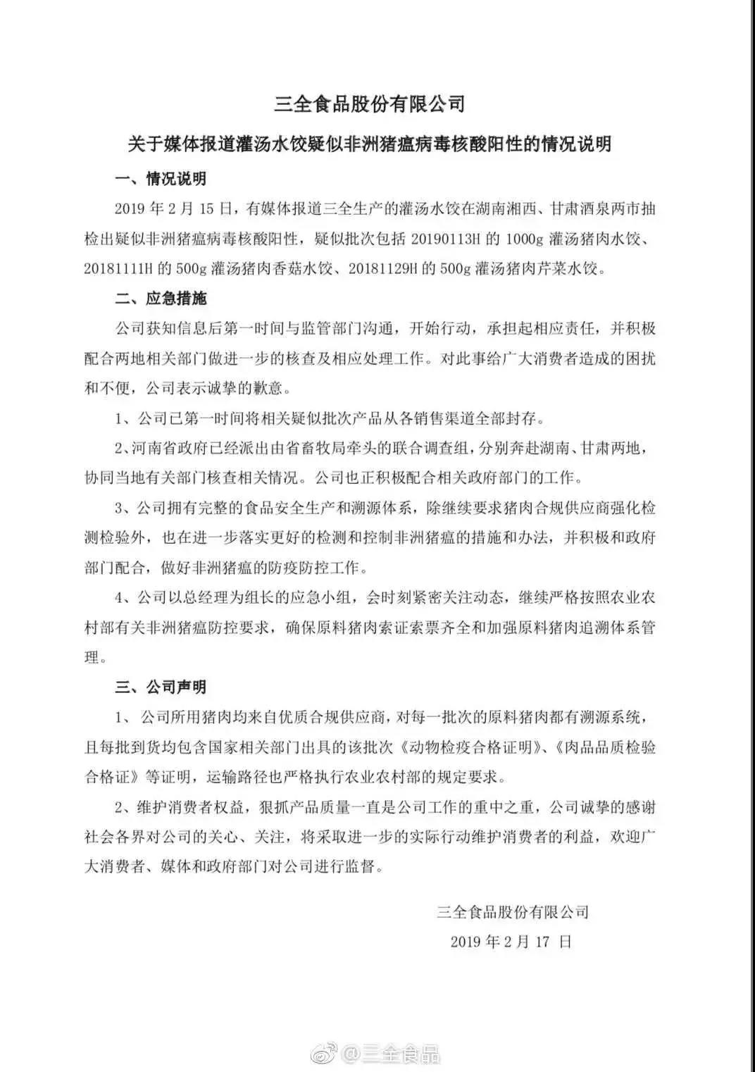
公告稱,三全在獲知信息后第一時間與監管部門溝通,開始行動,承擔起相應責任,并積極配合兩地相關部門做進一步的核查及相應處理工作。對此事給廣大消費者造成的困擾和不便,公司表示誠摯的歉意。

相關新聞
三全食品近日被曝出旗下產品疑似檢出豬瘟病毒。
近日,一份來自湖南省湘西土家族苗族自治州重大動物疫病防治指揮部的督辦函在網絡中流傳。據悉,2月9日,通過對湖南省瀘溪縣好又多和萬家福兩家超市共抽取4個批次12份樣品進行檢測發現,三全食品的生產批次為20190113H的“三全灌湯水餃”3份樣品為非洲豬瘟病毒核酸陽性。
隨著事件發酵,2月15日上午,三全食品在投資者平臺上回復稱,“該事件公司已關注,截至目前,公司沒有收到相關權威部門的通知,同時,公司也將進一步核查此事件”。
凡本網注明“來源:黔東南信息港”的所有作品,均為黔東南信息港合法擁有版權或有權使用的作品,未經本網授權不得轉載、摘編或利用其它方式使用上述作品。已經本網授權使用作品的,應在授權范圍內使用,并注明“來源:黔東南信息港”。違反上述聲明者,本網將追究其相關法律責任。
凡本網注明“來源:XXX(非黔東南信息港)”的作品,均轉載自其它媒體,轉載目的在于傳遞更多信息,并不代表本網贊同其觀點和對其真實性負責。