新聞熱線:0855-8222000
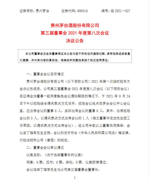
9 月 24 日,貴州茅臺公告:董事會會議選舉丁雄軍為公司第三屆董事會董事長,高衛東不再擔任公司第三屆董事會董事長、董事職務。

凡本網注明“來源:黔東南信息港”的所有作品,均為黔東南信息港合法擁有版權或有權使用的作品,未經本網授權不得轉載、摘編或利用其它方式使用上述作品。已經本網授權使用作品的,應在授權范圍內使用,并注明“來源:黔東南信息港”。違反上述聲明者,本網將追究其相關法律責任。
凡本網注明“來源:XXX(非黔東南信息港)”的作品,均轉載自其它媒體,轉載目的在于傳遞更多信息,并不代表本網贊同其觀點和對其真實性負責。